您的位置:
首页
—
新闻列表
信息&服务
本馆概览
开放时间
服务项目
馆藏分布
机构设置
导览片
新闻动态
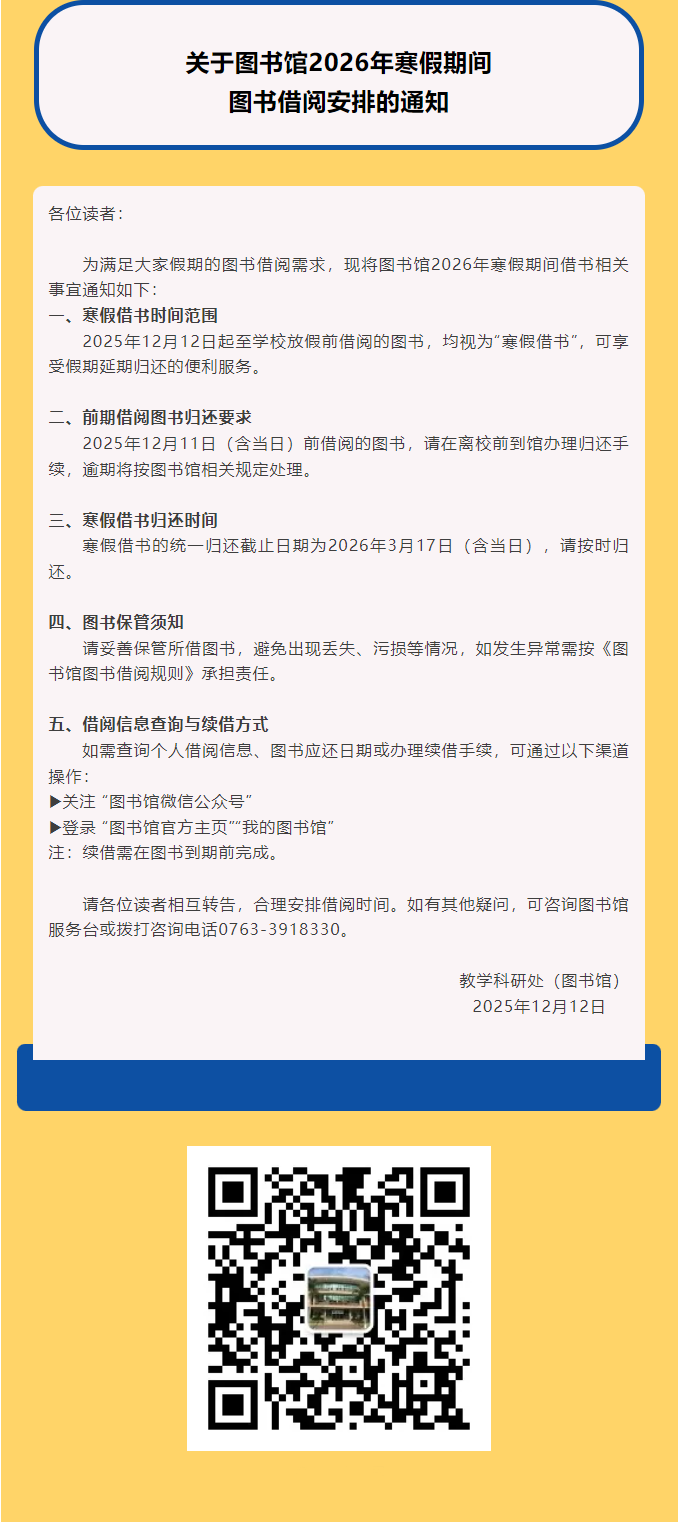
关于图书馆 2026年寒假期间图书借阅安排的通知
2025/12/15 10:34:26
阅览次数:239
广州岭南教育集团
|
广东岭南职业技术学院
|
中国国家图书馆
|
世界数字图书馆
|
广东省立中山图书馆
|
清华大学图书馆
|
北京大学图书馆
版权所有:
广东岭南职业技术学院图书馆
版权声明
地址:清远市清城区东城街道大学东路8号 联系电话:0763-3918323 Email:lnlibrary@163.com